固态电池进阶:本钱喧哗下的工程验证取贸易化

发布时间:2025-12-03 21:03

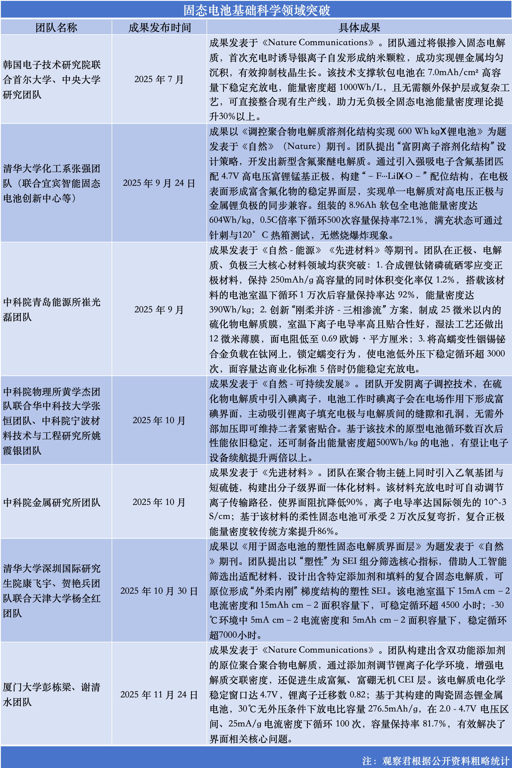
  2025年,正在锂电赛道甚至全球新能源范畴的热度图谱中,固态电池都占领绝对的C位,而“喧哗”成为这一年最熨帖的环节词。一方面,保守液态电池能量密度迫近理论极限和平安焦炙倒逼手艺,从电池厂到车厂到跨界本钱纷纷入局攻关,锚定这一的具性劣势的下一代电池手艺,A股概念股名单已增至54家;另一方面,从学界到财产界,再到部分和行业协会,相关固态电池的手艺冲破、样品发布、政策、量产时间表等动静几次更新,持续一二级市场及消费者的等候。喧哗之下,半固态取固态的概念、尺度、线亦正逐渐厘清;过去几年更多逗留正在概念层面的固态电池,正加快迈向工程验证期,转向“可工程化”“可量产”等环节问题。但从尝试室到工程化再到贸易化,远比想象的更道阻且长。从材料到不变性,再到昂扬成本和完全性的制制工艺和设备,全固态电池贸易化长征上的每一个环节都满布荆棘。放眼全球,固态电池已然升级至国取国之间的“军备竞赛”,中国取日、韩、欧美等合作敌手几乎坐正在统一路跑线上,也均处正在从科学验证向工程验证的环节爬坡期,纷纷正在硫化物、氧化物和聚合物等分歧手艺线上多点结构,尚无企业摸到规模商用的门槛。正在本钱的喧哗和尝试室取贸易化的庞大鸿沟面前,贸易化时间表也争议四起,乐不雅者认为2027年将小规模卸车验证、2030年起头贸易化,但隆重者估计初始贸易化的时间还要往后推两三年以至更长的时间。全固态电池(All-Solid-State Battery)是的下一代电池手艺,没有之一。当前,支流的液态锂电池包罗磷酸铁锂和三元锂,前者能量密度正在150-210Wh/kg,续航和低温机能无限;后者较高,但也不跨越300Wh/kg。且液态电池正在高温、短、碰撞等场景易热失控,存正在较大的平安风险。理论上,固态电池的能量密度可达400Wh/kg以上,工做温域宽至-40℃~150℃,平安性高,不易起火爆炸,被认为是处理电动汽车续航和平安双沉焦炙的终极方案。更多的市场空间也正在预期之中,一旦固态电池商用,不只限于新能源汽车,还能入海,正在低空经济、具身智能等多范畴打开使用场景的鸿沟。EV Tank乐不雅预测,到2030年,全球固态电池出货量将达到614GWh,此中全固态电池占比接近30%。以至,固态电池的商用还会间接拉动锂需求的增加。数据显示,丰田、松劣等企业研发的硫化物固态电池,单GWh锂用量是液态电池的2。4倍;宁德时代(300750。SZ、、赣锋锂业(002460。SZ、01772。HK)等国内企业的半固态电池,锂用量为液态电池的1。8倍。中信证券更是测算,2030年全球固态电池对锂需求达55万吨LCE,带动全球碳酸锂需求增加5%。察看君从企查查获取的数据显示,本年以来,国内固态电池相关的投融资稠密落地,截至11月28日,生40起;投资机构包罗了国度制制业转型升级基金、川发指导基金等国度级财产及政策类基金,也有工银投资、紫金矿业、溥泉本钱等大型金融及财产集团旗下本钱,梅花创投、松禾本钱等出名创投契构,以及Aramco(沙特阿美)等跨国投资巨头。此中,投融资最活跃的省份是江苏、广东、浙江,别离有8起、7起和5起。从投融资额来看,大都未披露具体的金额,但仍有蓝固(常州)新能源无限公司的B轮、安迈特科技()无限公司的B轮、安徽壹金新能源科技无限公司的C轮融资金额均正在亿元之上。二级市场更是给出暴涨的正反馈,自客岁9月下旬以来,固态电池指数(8841671。WI)就走出三涨行情,截至本年11月28日收盘,累计大涨124。02%,同期上证指数涨幅41。46%;特别是2025年4月9日以来,几乎走出了单边上行的趋向,累计涨幅近80%。个股更是集体走出大牛行情,54只概念股中近6成股价翻倍,海科新源(301292。SZ)、上海洗霸(603200。SH)、先导智能(300450。SZ)别离录得610。31%、320%、277。35%的区间涨幅。从大学化工系张强团队正在固态电池聚合物电解质研究范畴取得进展二级市场固态概念,到各企业/机构的固态电池相关新品发布,无一不正在宣布能量密度正在尝试室样品阶段的新冲破,也不竭吊起投资者和的新等候。好比,前有国轩高科(002074。SZ)正在5月发布“金石全固态电池”能量密度达350Wh/kg,几个月后就有欣旺达(300207。SZ)官宣“欣・碧霄”聚合物全固态电池能量密度达400Wh/kg,同期奇瑞汽车(和国轩高科结合推出的“犀牛S”全固态电池模组又颁布发表能量密度高达600Wh/kg。以至,还有多种逗留正在尝试阶段的材料,“我们公司2023-2024年已研发出300-400Wh/kg的全固态电池尝试样品,遵照‘科学问题→工程化问题→财产化→贸易化’的推进节拍,目前处于科学问题取工程问题并举阶段。”四川赛科动力科技无限公司(以下简称“赛科动力”)副总司理谭铁宁向察看君暗示,目前全球固态电池的推进节拍根基分歧,均处于科学验证取工程验证并举的阶段。如是所言,进入2025年,关于中试产线规划或落地的动静就不停于耳。好比11月23日,广汽集团(601238。SH、颁布发表建成国内首条大容量全固态电池产线,目前已进入小批量测试出产阶段,率先具备60Ah以上车规级全固态电池的批量量产前提。动静发布次日,广汽集团A股股票涨停,港股大涨12。03%。不外,无论是规划扶植/扶植中抑或曾经建成的中试线,都只能是小批量的交付。且目前市场上小规模使用的产物,大多属半固态电池的范围,固态电池动静纷繁,叠加部门市场从体正在营销宣传中恍惚定义或混用,于通俗消费者和投资者而言,并不克不及很好区分,以至良多人发问“能否该比及固态电池出来后再买新能源车”。谭铁宁就向察看君暗示,固态电池和半固态电池正在手艺上其实有素质的差别。其以赛科动力正在11月10日投产的高平安电池项目(一期)0。5GWh的项目举例,该项目基于本征平安电解液原位聚合手艺实现工程化落地,可供给能量密度高达360 Wh/kg的高平安电池产物。从材料来看,正负极取液态电池根基分歧,焦点差别是采用高平安电解液+原位聚合手艺,将液态电解液为不成流动的固液夹杂态电解质,更耐热且能正负极物质串扰,降低热失控风险,素质仍属于半固态电池范围。而全固态电池正在材料、工艺和机能上是对现有手艺的性立异,赛科动力选择的线是硫化物固态电解质取聚合物复合线MWh的硫化物全固态电池中试平台。深蓝汽车董事长邓承浩正在2025世界动力电池大会上更是婉言,全固态要研发,但液态电池不应当被放弃。“现正在收集良多指导是错误的,一旦正在固态电池或者材料级有一个小的冲破,就被无限地放大,每小我都感觉我了这个世界,我带来了新的手艺。”他呼吁,对固态电池不克不及拔苗滋长,得给固态电池一个宽松的成长。中国全固态电池产学研协同立异平台副理事长吴志新同样指出:“这类虚假宣传会给研发人员很大压力,但愿让全固态电池的研发有一个恬静的,研发人员正在这里能有一张放得下、静得下的书桌。”固态电池正在一二级市场的喧哗和纷繁的动静带来的负面影响曾经惹起部分及行业协会的注沉,2025年,曾经起头出力厘清“固态”和“半固态”的区别,并同步研究设立手艺尺度。本年5月,该尺度初次明白了“全固态电池”定义,要求离子传送完全通过固体电解质实现,取夹杂固液电解质电池构成严酷的手艺分界。正在本月举行的全球动力电池前瞻手艺专题会议上,中国汽车手艺研究核心首席科学家王芳还明白暗示:“我们正正在制定电池术语和分类的国度尺度,明白固态电池的相关术语、分类、编码等根本内容,将电池分为液态、固液夹杂、全固态三大类。”按照其表述,将来“半固态电池”大要率将同一定名为“固液夹杂电池”;操纵失沉法对电池进行液态物质含量测试,应未不雅测到电池内液体,且失沉率应低于1%,才能鉴定为全固态电池。别的,2026年7月,工信部新版《电动汽车用动力蓄电池平安要求》(GB38031-2025)将正式实施,要求电池“不起火、不爆炸”,且热失控烟气不得对乘员形成。这对能量密度更高的固态电池提出了更严苛的平安要求。当然,术语、分类、手艺的厘清只是我国率先卡位尺度制定权之举,亦只是为财产链博得计谋自动的一个缩影。客岁以来,支撑固态电池手艺之政策更为稠密的落地,工信部等部委设立60亿元全固态电池研发专项基金后,本年的《电子消息制制业2025-2026年稳增加步履方案》《新型储能制制业高质量成长步履方案》等文件中均明白提及要加速固态电池的成长。“国度如斯注沉,现实上是怕日、韩、美等其他国度弯道超车。”某锂企相关担任人向察看君婉言,正在全球锂电池成长史上,每一次手艺的,都是绝佳的计谋机缘期,合用企业,亦合用国度。回溯来看,1991年,索尼率先开辟出生避世界上第一块商用锂离子电池,并将其拆卸正在其新款CCD-TR1摄像机中。随后消费电子时代席卷而来,摄像机、手机、1998年,日本的锂电池年产能升至4亿支,正在全球份额高达九成。不外,跟着东芝、松劣等日企式微,日本锂电池财产也日落西山。取此同时,韩国SDI和LG化学接踵于90年代末切入锂电池行业,前者凭仗消费电子营业的带动大杀四方,后者则逐渐转向动力电池并攻城略地。2014年前后,韩国动力电池财产达到颠峰,LG化学和三星SDI的市场份额一度跨越50%。时间来到2015年4月,工信部告急发布《汽车动力蓄电池行业规范前提》,俗称“白名单”,自此拉开中国动力电池弯道超车的序幕;2017年,全球动力电池的头把交椅传到“宁王”手上,并持续霸榜,锂电池正式进入“中国时间”,中国正在手艺、财产链、成本等多个维度全面领先。到2025年前三季度,SNE Research数据显示,全球动力电池卸车量为811。7GWh,同比增加34。7%。前十榜单中,宁德时代、比亚迪领衔6家中国企业独有6席,SK On(第5)、松下(第6)和三星SDI(第8)占领,但增速都低于行业平均程度,三星SDI以至同比下滑。叠加近几年储能的迸发,锂电池这个几万亿以至十万亿+级此外赛道不只激发企业之间的竞逐,也是国取国之间抢夺的核心。于曾经掉队的日韩而言,押注固态电池,成为必然。以日本为例,早正在2018年,日本经济财产省就通过《电池供应打算》,拿出1040亿日元赞帮丰田、出光兴产等企业的四大全固态电池项目;2022年,日本新能源财产手艺分析开辟机构(NEDO)颁布发表启动“下一代蓄电池和电机开辟”项目,投入1510亿日元用于全固态电池等相关手艺研发;2024年,日本为丰田、日产等企业扩产打算供给约3500亿日元补助,用于投资开辟固态电池和其他电动汽车手艺;2025年,出台专项政策,对研发固态电池的企业赐与最高30%的税收优惠……无独有偶,韩国LG新能源结合SK On组建固态电池联盟,欧盟电池2030+打算将固态电池列为计谋沉点,美国《通缩削减法案》等多项政策通过设置供应链门槛鞭策固态电池本本地货业链建立。手艺程度来看,上述的锂企相关担任人暗示,“日本正在硫化物线年起快速推进工程化,取日本差距已缩小,估计1-2年内持平,且领先于美国。”全球竞逐,中日韩欧美“自上而下”搀扶,一方面凸显固态电池的预期劣势,另一方面则反映量产的难度。“全固态电池可否财产化和贸易化,很大程度上取决于焦点材料——固态电解质手艺的冲破,目前其高成本和不变性问题是亟待冲破的瓶颈。”如南方科技大学先辈电池乌镇研究院施行院长许晓雄所言,业界遍及认为,将来胜出的手艺线需正在机能达标的同时具备成本劣势。目前,行业遍及聚焦于三大支流手艺线,即硫化物、氧化物和聚合物,但各自都面对着分歧标的目的上的严峻挑和。天齐锂业(002466。SZ、研究院院长刘杨就谈到,氧化物成本低、工做窗口宽;聚合物柔韧性好、加工塑性佳,但需高温激发机能,工做窗口较窄;硫化物进展相对靠前,离子电导率最高,是当前固态电池受关心的环节缘由。线无黑白之分,仅存正在先后差别,当前硫化物线最可能率先实现量产,将来随材料迭代,各线将正在成本、机能、平安性的均衡中找到细分范畴生态位,实现“百花齐放”。电池能量密度的提拔则需要分阶段推进:400Wh/kg以下需沉点霸占硅碳复合负极手艺;而要达到500Wh/kg以上的更高能量密度,则需冲破金属锂负极/无锂负极手艺。察看君从业内人士处领会到,颠末前期的摸索,目前国内更多趋于聚焦硫化物从体的复合固态电解质、高镍三元正极、硅碳负极的手艺线。但高成本仍然是绵亘正在财产化面前的一座大山,这里的高成本不只包罗原材料,也包罗了设备等。以硫化物线为例,硫化锂对空气和水分极其,遇湿反映生成剧毒硫化氢气体,因而必需为制制过程供给湿度极低的干燥,同时成品电池的密封防水要求也更苛刻,成本昂扬。国轩高科首席科学家朱星宝还谈到,硫化物电解质膜正在工程化制备过程中,随堆叠厚度添加易呈现开裂,导致成本上升取机能衰减。将电解质膜做薄可正在必然程度上缓解电解质膜开裂,但薄的电解质膜同时达到高致密化和高机械强度对辊压工艺提出了极高的要求。目前,硫化物全固态电池的出产良品率亟待提高。东吴证券研报指出,当前中试阶段单GWh设备价值量正在5-6亿元,后续跟着规模化量产及设备节奏&良率提拔无望降至2。5亿元/GWh。同时,非论是硅碳负极仍是锂金属负极,价钱均十分昂扬。目前高硅含量的硅碳负极价钱约40-50万元/吨以至更高,锂金属报价则正在60万元/吨之上。“半固态电池取保守液态电池出产工艺附近,对原有产线的可复用率较高,近期可能贸易化的是固液夹杂电池。”上述的锂企相关担任人暗示,固态电池无望率先使用于对续航和平安性要求高、对价钱相对不的低空经济和机械人等范畴,之后拓展至中高端新能源车型,跟着手艺工艺的成熟和规模化效应实现降本,才可能使用于成本度高的储能行业。客岁3月,工信部等四部分结合印发的《通用航空配备立异使用实施方案(2024-2030年)》中明白提出,“400Wh/kg级航空锂电池产物投入量产,实现500Wh/kg级航空锂电池产物使用验证”。当前手艺系统下,锂电池能量密度难以实现,必需迭代至半固态/固态电池。同时,具身智能的成长也依赖于高功率、长续航的电池手艺冲破。察看君此前正在2025世界动力电池大会同期举行的展会上留意到,杭州具微科技无限公司展出的四脚机械人MOVENEW T1便是搭载的高密度固态双电池(其实为半固态电池),单次续航高达12小时。据该展位工做人员引见,将来可能向全固态电池迭代,进一步冲破续航极限。至于全固态电池贸易化时间表,此前比力趋同的概念是2027年前后小规模卸车验证,2030年规模化量产。但进入2025年,业界对贸易化时间表的争议较着加大。蜂巢能源董事长兼CEO杨红新暗示,“全固态电池小批量的示范卸车正在2027年,但大规模具备贸易化的前提,估量最早也要到2030年当前。”吴志新则认为,全固态电池还有良多难题需要处理,需要科学家去做科学的阐发,需要工程师去唱工艺设备、产物设想,这是长周期研发的历程。“估计2032-2033年,才可能起头进入到贸易试用期,正在此之前,半固态电池能够满脚平安、机能、低成本的需求,会有5-7年的窗口期。”?。